LE FORUM DES CERCLOSOPHES
LE FORUM DES CERCLOSOPHES
 
Retour au forum
 

Ajouter une réponse

Pseudo :    S'inscrire ?
Mot de passe :    Mot de passe perdu ?
Icône :
                                
                                
Message :
 
 
 
Smilies personnalisés
 
Options :
Notification par email en cas de réponse
Désactiver les smilies
Activer votre signature
 
 
Dernières réponses
nat
merci.
Ase
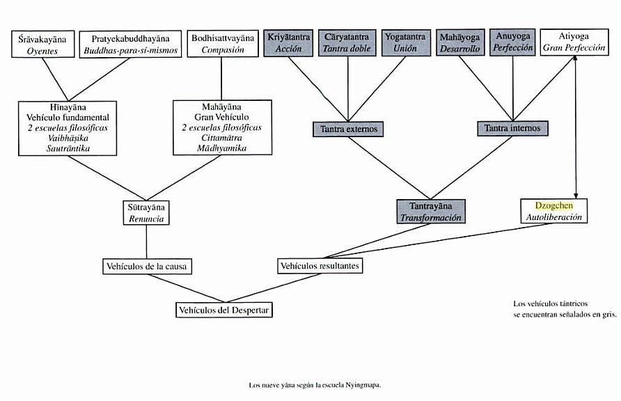
Bon après quelques recherches, juste pour se situer...dans le dictionnaire Akal du Bouddhisme (par Philippe Cornu) en ligne, il est dit ceci :

L’école Nyingmapa (en tibétain rNying-ma-pa = l’école des Anciens) expose le Dharma selon une progression au travers de neuf véhicules. Chacun de ces véhicules se base sur le précédent.

Les deux premiers véhicules constituent le « Hinayana » :
- le « Sravakayana » (=véhicule des auditeurs)
- le « Pratyekabuddhayana » (=véhicule des bouddhas pour soi-même)

Le troisième véhicule correspond au « Mahayana » ou « Bodhisattvayana » (= véhicule des bodhisattvas).

L’ensemble de ces trois véhicules constituent ce qui est appelé « véhicules de la cause ».

Les six autres véhicules constituent le « Vajrayana » (=véhicule résultant). On peut y définir trois tantra externes (« Kriyatantra », « Upatantra » ou « Caryatantra, « Yogatantra » ) communes à toutes les écoles du bouddhisme, et trois tantra internes (« Mahayoga », « Anuyoga », « Atiyoga » ) particulières de l’école Nyingmapa.

Le « Mahayoga » correspond globalement au « Anuttarayogatantra » des écoles modernes.
Le « Anuyoga » repose sur des techniques de visualisation et de yogas internes.
Le « Atiyoga » correspond au « Dzogchen » (= véhicule sans efforts et sans artifices).

Il est considéré que le renoncement (Sutrayana) et la pratique de ces véhicules tantriques sont des facteurs indispensables au développement de l’éveil.

Et voici un tableau pour résumer :

Ase
J'ai trouvé une formulation tibétaine pour "trechö" et "tögal" à savoir : "khregs-chod" (= fendre/dissiper l'opacité ) et "thod-rgal" (= passage du pic).
Atil
Non : On retrouve ces deux mots dans des sites web (anglophones) spécialisés dans le bouddhisme thibétain.
Mais je n'arrive pas à trouver de texte décrivant en détail ces deux pratiques.
TaoTheKing
Je pense qu'il s'agit d'inventions de l'auteur, un romancier à n'en pas douter.
Atil
Ces deux mots ne me rappellent rien.
Ou alors je les connais sous une forme traduite.
Ase
Pour ma part, je ne sais pas.

Quel est le titre de ce livre ?
nat
Je lis un livre pas que sur ça mais entre autre et me demande si vous savez ce qu'est exactement le Trechö et le Tögal qui sont deux pratiques de l'entrainement Dzogchen?
 
Retour au forum
 
 
créer forum